八个专题深度研讨盛会,聚焦行业前沿,引领创新发展!
随着时代的发展,各领域的知识不断更新,为了更好地交流研究成果,推动学术进步,本次专题研讨会应运而生,本次研讨会围绕八个专题展开,旨在集结各方智慧,共同探索前沿问题,为相关领域的发展注入新的活力。会议背景随着全球化进程...
河北多地突发山洪,河北发布山洪预警
突发山洪事件概述近日,河北省多地遭遇极端强降雨,导致山洪暴发,给当地居民的生命财产安全带来了严重威胁。根据最新消息,已有多条河流水位暴涨,多个乡镇被山洪侵袭,救援工作正在紧张进行中。降雨原因分析据了解,此次强降...
创城清理突发垃圾,创城清理通知
引言:创城行动中的突发垃圾清理挑战在我国,创建文明城市(简称“创城”)是一项长期而重要的工作,旨在提升城市管理水平,改善市民生活环境。在这个过程中,突发垃圾清理成为了城市管理者面临的一大挑战。突发垃圾不仅影响了市容...
儿童掌声连连,揭示歌曲魅力与重要性的秘密
儿童掌声不断,这是许多场合中常见的场景,尤其是在音乐会上,一首动听的歌曲往往能够吸引孩子们的注意力,让他们陶醉其中,不断发出热烈的掌声,歌曲对于儿童来说,具有极大的魅力和重要性,本文将从不同角度探讨儿童掌声不断的歌曲...
督考清单落实情况的深度剖析
在当今社会,教育领域的督导考核已成为提升教育质量的重要手段之一。“督考清单落实情况”更是衡量学校教育工作执行力度和效果的关键环节,本文将围绕这一主题展开,探讨如何有效实施督考清单,并关注其落实情况,以期为提高教育教学...
突发意识不清瞳孔缩小,
什么是突发意识不清瞳孔缩小?突发意识不清,也称为意识丧失或昏迷,是指个体突然失去意识,无法对环境做出反应的状态。瞳孔缩小,又称瞳孔收缩,是指瞳孔的直径减小。当这两种症状同时出现时,可能意味着身体发生了某些紧急情况,...
公安落实情况的深度探究,推进实施成效与未来展望
随着我国社会的快速发展,公安工作的任务日益繁重,如何有效推进并落实各项公安工作,成为了各级公安机关面临的重要课题,本文将从多个角度深度探究公安推进落实情况,以期能为提升公安工作效能提供参考。公安工作推进的总体情况近年...
弟弟骂我们脏话不断,弟弟骂你
家庭矛盾的导火索在我们的家庭中,弟弟的言行举止一直是我们关注的焦点。他年纪虽小,但骂人脏话却如影随形,让家庭气氛变得紧张。这种不文明的行为,不仅影响了他自己的形象,也给家人带来了无尽的烦恼。弟弟骂人脏话的原因弟...
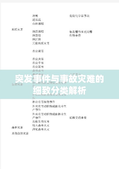
突发事件与事故灾难的细致分类解析
在日常生活和工作中,我们时常会遇到各种突发事件和事故灾难,这些事件往往具有突发性、复杂性和破坏性,对人们的生命财产安全构成严重威胁,为了有效应对这些挑战,我们必须对突发事件和事故灾难进行分类,以便更好地识别、评估和应...
突发地铁事件三连击,挑战与公共安全的新思考
关于“突发地铁3”的话题引发了广泛关注,本文将围绕这一主题,探讨地铁突发事件的重要性,分析突发事件的成因,分享一些真实的案例,并探讨应对策略和未来展望。随着城市化进程的加速,地铁作为城市交通的重要组成部分,其运营安全...














蜀ICP备2022005971号-1